当前位置: 首页 > 政策法规 > 正文
政策法规

政策法规

beat365英国官方网站工会委员会“三重一大”决策制度实施细则的通知

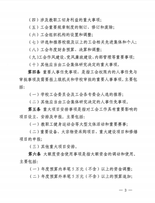
时间:2024-05-16 17:39:58  作者:  点击:


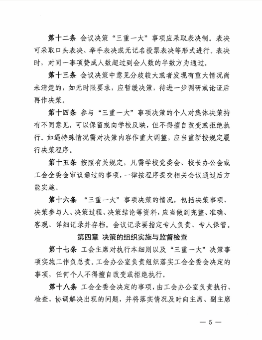
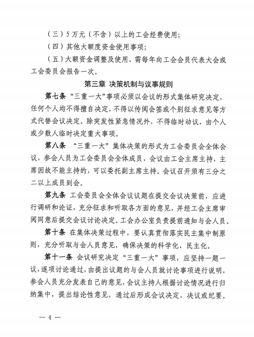
版权所有:beat365英国官方网站 工会  Copyright ( C ) 2010 Hainan College Of Foreign Studies