beat365英国官方网站
语种选择
English
学校概况
学校简介
现任领导
校园风光
发展规划
机构设置
专家队伍
招生就业
招生信息网
就业信息网
合作交流
媒体聚焦
信息公开
学院章程
通知公告
信息公开
学院章程
通知公告
通知公告
当前位置是:
首页
->
信息公开
->
通知公告
->
正文
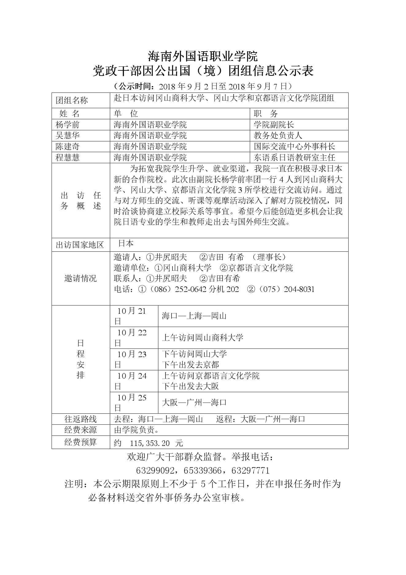
beat365英国官方网站 党政干部因公出国(境)团组信息公示表 (公示时间:2018年9月2日至2018年9月7日)
作者: 发布时间:2018-09-02 00:00:00
上一篇:
beat365英国官方网站 转发关于开展2018年海南省高职高专 教育研究会学术年会征文活动的通知
下一篇:
beat365英国官方网站转发关于申报2018年海南省哲学社会科学南海历史文化专项研究课题的通知