beat365英国官方网站
语种选择
English
学校概况
学校简介
现任领导
校园风光
发展规划
机构设置
专家队伍
招生就业
招生信息网
就业信息网
合作交流
媒体聚焦
信息公开
学院章程
通知公告
信息公开
学院章程
通知公告
通知公告
当前位置是:
首页
->
信息公开
->
通知公告
->
正文
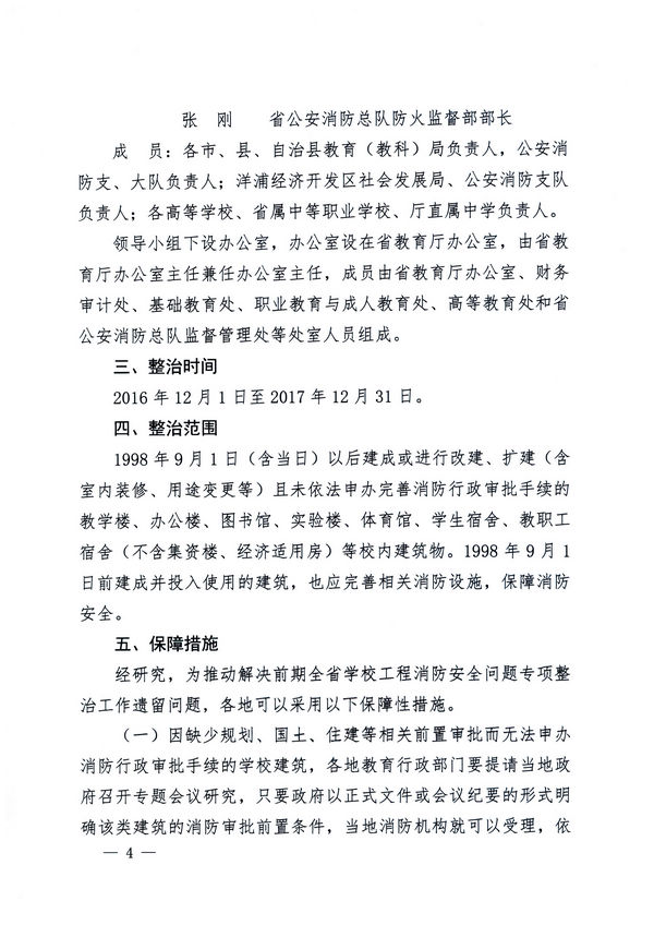
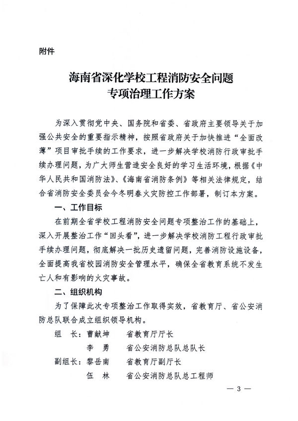
转:海南省教育厅 海南省公安消防总队 关于印发《海南省深化学校工程消防安全问题专项治理工作方案》的通知
作者: 发布时间:2016-12-16 00:00:00
上一篇:
2017年第一期“港澳台交流研修生”学生名单公示
下一篇:
beat365英国官方网站订购2017—2019年图书馆期刊校内招标公告